|
Vấn đề tạo nhịp tim đã được nghiên cứu lần đầu tiên ở động vật và trên người bởi bác sĩ Paul Zoll vào đầu những năm 50 của thế kỷ trước. Từ những nghiên cứu này, máy tạo nhịp ngoài PM65 là máy tạo nhịp đầu tiên được giới thiệu cho cộng đồng Y khoa vào năm 1955 và được đăng tải trên tờ New England Journal of Medicine. Chiếc máy này dùng điện từ nguồn điện cắm từ ngoài và kích thước máy lớn hơn chiếc lò vi sóng. Bác sĩ C. Walton Lillehei, một nhà phẫu thuật tim tiên phong tại bệnh viện trường đại học Minnesota, là người đầu tiên dùng máy tạo nhịp ngoài này cho bệnh nhân bị blốc nhĩ thất sau mổ vá lỗ thông liên thất [1]. Kỹ sư người Thuỵ điển Rune Elmqvist và bác sĩ Ake Senning [2], bác sĩ tại bệnh viện Karolinska tại Stockholm là người đầu tiên cấy máy tạo nhịp cho bệnh nhân vào năm 1958. Bệnh nhân đầu tiên được cấy máy tạo nhịp là ông Arne Larsson. Chiếc máy đầu tiên chỉ có đời sống pin trong 3 tháng, và ông A. Larsson đã phải cấy lại máy lần 2, chiếc máy lần 2 kéo dài được 2 năm. Ông A Larsson chết vào năm 2001 và cuộc đời ông được cấy khoảng 20 chiếc máy tạo nhịp. Hiện nay nhờ sự tiến bộ trong việc sản xuất pin Lithium mà đời sống máy có thể kéo dài lên đến 10 năm. Dù những năm vừa qua, việc chỉ định đã mở rộng cho nhiều bệnh lý khác nhau nhưng các chỉ định kinh điển vẫn là các chỉ định chủ yếu tại nước ta [3][4] và vẫn có một tỷ lệ lớn trên thế giới [5]. Bài viết này của chúng tôi đề cập đến những chỉ định có từ những năm 70 từ thế kỷ trước trên 2 chỉ định kinh điển của máy tạo nhịp tim là blốc đường dẫn truyền và bệnh lý nút xoang dựa trên các thử nghiệm lâm sàng. TẠO NHỊP TRONG BỆNH LÝ NÚT XOANG Bệnh lý nút xoang là chỉ định thường gặp nhất trong tạo nhịp tim trên thế giới [5]. Tại nước ta, chỉ định tạo nhịp tim cho bệnh lý nút xoang đứng hàng thứ 2 sau chỉ định blốc nhĩ thất [3][4]. Bệnh lý nút xoang có đặc tính bất thường về điện sinh lý của nút xoang và tâm nhĩ. Những bất thường này bao gồm rối loạn hình thành xung động và blốc đường ra từ nút xoang đến mô nhĩ, suy giảm lan truyền trong nhĩ, hệ thống dẫn truyền của tim, suy giảm hoạt động các trung tâm chủ nhịp và tim nhanh nhĩ, rung nhĩ kịch phát và mạn tính [6]. Biểu hiện trên điện tâm đồ của bệnh lý nút xoang là (1) nhịp chậm xoang, (2) khoảng ngừng xoang hoặc liệt xoang, (3) blốc đường ra xoang nhĩ, (4) tim nhanh nhĩ, (5) rung nhĩ [7]. Nhịp chậm xoang xen kẽ với cuồng nhĩ và rung nhĩ kịch phát là biểu hiện thường gặp trong bệnh lý nút xoang. Vì sao phải tạo nhịp cho bệnh lý nút xoang? Một khi có chẩn đoán là bệnh lý nút xoang dù nhẹ hay nặng, một câu hỏi luôn là có hay không chỉ định tạo nhịp tim. Sự thực là diễn biến tự nhiên của suy nút xoang là không thể dự báo được. Thời kỳ không triệu chứng của bệnh nhân bệnh lý nút xoang kéo khá dài có thể lên đến 10 đến 15 năm trước khi biểu hiện có triệu chứng như nhịp quá chậm và rung nhĩ [6]. Menozzi và cộng sự [8] tiến hành nghiên cứu trên 35 bệnh nhân suy nút xoang không được điều trị. Những bệnh nhân này có tần số trung bình khi nghỉ dưới 50 chu kỳ/phút và/hoặc blốc xoang nhĩ cách hồi. Những bệnh nhân này được theo dõi lên đến 4 năm (trung bình 17± 15 tháng). Trong thời gian theo dõi, phần lớn bệnh nhân (57%) có ít nhất một biến chứng tim mạch cần phải điều trị. Ngất xuất hiện ở 23% bệnh nhân, suy tim có triệu chứng 17%, bệnh nhân có rung nhĩ mạn tính 11% và 6% bệnh nhân có tim nhanh nhĩ có triệu chứng. Tỷ lệ biến chứng tim mạch tăng lên 35%, 49% và 63% sau thời gian theo dõi 1 năm, 2 năm và 4 năm. Trong một nghiên cứu [7] trên 213 bệnh nhân được tạo nhịp nhĩ, tỷ lệ rung nhĩ trên những bệnh nhân này là 1,4% trong một năm. Tỷ lệ tử vong trong nhóm bệnh nhân này tương tự như nhóm bệnh nhân bình thường cùng lứa tuổi là 97% sau năm thứ 1, 89% sau năm thứ 5 và 72% sau năm thứ 10. Kết luận của nghiên cứu này cho thấy sau đặt máy diễn biến tự nhiên của nhóm bệnh lý nút xoang tương tự như bệnh nhân bình thường cùng lứa tuổi. Chỉ định cấy máy tạo nhịp cho bệnh lý nút xoang. Chỉ định cấy máy tạo nhịp cho bệnh lý nút xoang theo hướng dẫn của Trường môn Tim mạch học Hoa Kỳ/ Hội Tim mạch học Hoa Kỳ và Hội Nhịp học (ACC/AHA/HRS) năm 2008 [9] được trình bày ở bảng 1.
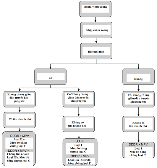
Lựa chọn kiểu tạo nhịp cho suy nút xoang. Có một vài thử nghiệm lâm sàng về lựa chọn kiểu tạo nhịp cho bệnh nhân bệnh lý nút xoang đã được nghiên cứu. Các thử nghiệm này so sánh giữa tạo nhịp nhĩ và thất, giữa tạo nhịp 1 buồng và 2 buồng đánh giá dựa trên các tiêu chí đánh giá như tỷ lệ tử vong, rung nhĩ, tỷ lệ tai biến mạch não và huyết khối, suy tim, hội chứng máy tạo nhịp và chất lượng cuộc sống của bệnh nhân. Thử nghiệm đầu tiên về vấn đề này nghiên cứu so sánh giữa tạo nhịp thất và tạo nhịp nhĩ bởi Andersen và cộng sự [10]. Nghiên cứu tiến hành trên 225 bệnh nhân suy nút xoang và có dẫn truyền nhĩ thất bình thường ngẫu nhiên tiếp nhận tạo nhịp nhĩ hoặc tạo nhịp thất. Thời gian theo dõi là 5,5 năm. Thử nghiệm đã cho thấy tạo nhịp nhĩ kiểu AAI có tỷ lệ rung nhĩ, huyết khối, suy tim, tỷ lệ tử vong do tim mạch và tỷ lệ tử vong toàn bộ thấp hơn hẳn với kiểu tạo nhịp thất kiểu VVI. Tỷ lệ tử vong toàn bộ ở nhóm tạo nhịp nhĩ là 19% so với 34% ở nhóm tạo nhịp thất (p=0,065). Tuy nhiên, những kết quả của thử nghiệm Andersen lại không được thấy ở trên 3 thử nghiệm lâm sàng lớn hơn. Thử nghiệm PASE [11] nghiên cứu trên 407 bệnh nhân trong đó có 175 bệnh nhân suy nút xoang được tiếp nhận kiểu tạo nhịp DDDR hoặc kiểu VVIR. Bệnh nhân được theo dõi trong thời gian 2,5 năm. Kết quả cho thấy không có sự khác biệt có ý nghĩa thống kê giữa hai kiểu tạo nhịp trong tỷ lệ huyết khối, tai biến mạch não, rung nhĩ và chất lượng cuộc sống của bệnh nhân. Dù tỷ lệ tử vong toàn bộ có vẻ cao hơn chút ít ở nhóm VVIR (8,8% một năm) khi so với nhóm DDDR (5,2% một năm; p=0,09). Tuy nhiên, thử nghiệm này có thời gian theo dõi ngắn và nhóm sử dùng VVIR nhiều hơn hẳn so với nhóm sử dụng DDDR nên có thể ảnh hưởng đến kết quả phân tích. Thử nghiệm CTOPP [12], một thử nghiệm ngẫu nhiên tiến cứu trên 2568 bệnh nhân không có rung nhĩ mạn tính ngẫu nhiên tiếp nhận hoặc tạo nhịp thất (n=1474) hoặc tạo nhịp nhĩ (n=1094). 42% bệnh nhân trong thử nghiệm này là chỉ định suy nút xoang. Sau thời gian theo dõi trung bình 3,1 năm, tỷ lệ tử vong toàn bộ của 2 nhóm giống nhau (6,3% ở nhóm tạo nhịp sinh lý và 6,6% ở nhóm tạo nhịp thất; P=0,92). Nghiên cứu cũng không cho thấy sự khác biệt giữa hai nhóm trong tỷ lệ tai biến mạch não hay nhập viện vì suy tim. Dù vậy, tạo nhịp sinh lý làm giảm 18% liên quan đến rung nhĩ mạn tính. Thử nghiệm MOST [13] nghiên cứu trên 2010 bệnh nhân suy nút xoang được ngẫu nhiên tiếp nhận kiểu tạo nhịp hoặc DDDR hoặc VVIR. Qua thời gian theo dõi trung bình 2,76 năm đã không có sự khác biệt có ý nghĩa thông kê giữa hai nhóm trong tỷ lệ tử vong hoặc tai biến mạch não, nhưng tỷ lệ rung nhĩ thấp hơn 21%, tỷ lệ nhập viện do suy tim thấp hơn 27% và chất lượng cuộc sống tốt hơn ở nhóm DDDR so với nhóm VVIR. Nhưng quan trọng hơn trong nghiên cứu này là có 37,7% bệnh nhân đã phải chuyển kiểu tạo nhịp từ VVIR sang DDDR do hội chứng máy tạo nhịp. Cuối cùng một thử nghiệm quan trọng khác liên quan đến làm giảm rung nhĩ trên bệnh nhân suy nút xoang. Thử nghiệm SAVE PACE [14] tiến hành trên 1065 bệnh nhân suy nút xoang có dẫn truyền nhĩ thất bình thường được ngẫu nhiên tiếp nhận tạo nhịp 2 buồng hoặc tạo nhịp 2 buồng thất dùng đặc tính làm giảm tối đa tạo nhịp thất. Thử nghiệm này cho thấy tạo nhịp 2 buồng thất làm giảm tối đa tạo nhịp thất làm giảm 40% nguy cơ rung nhĩ (p=0,009). Như vậy, ta thấy rằng lựa chọn kiểu tạo nhịp là khá phức tạp. Lựa chọn kiểu tạo nhịp trong suy nút xoang được trình bày ở hình 1 [15]. Tạo nhịp thất 1 buồng có vẻ như không được khuyến cáo. Như vậy, trong suy nút xoang chúng ta có thể cân nhắc giữa kiểu tạo nhịp AAI hoặc DDD, dù kiểu tạo nhịp DDD có giá thành cao hơn nhưng có thể hạn chế được tiến triển blốc nhĩ thất trong tương lai dù điều này chiếm tỷ lệ rất nhỏ chỉ 1% [16]. Bất chấp điều này, do vấn đề kinh phí một số bệnh nhân suy nút xoang có rung nhĩ vẫn được cấy kiểu VVI hoặc VVIR ở nước ta [3][4] TẠO NHỊP TRONG BỆNH LÝ HỆ THỐNG DẪN TRUYỀN NHĨ THẤT Blốc nhĩ thất là chỉ định đầu tiên được áp dụng trên lâm sàng của tạo nhịp tim [1,2]. Đến ngày nay nó vẫn duy trì như là nguyên nhân phổ biến nhất phải cấy máy tạo nhịp tim trên thế giới [5] cũng như tại Việt nam [3][4]. Blốc nhĩ thất được phân loại lâm sàng dựa trên dấu hiệu điện tâm đồ (blốc nhĩ thất cấp I, cấp II, cấp III), vị trí giải phẫu nơi bị blốc, biểu hiện lâm sàng, hoàn cảnh lâm sàng, độ nặng nhẹ, nguyên nhân blốc và tình trạng lâm sàng kèm theo. Mỗi phân loại này có thể đưa ra hướng điều trị cho bệnh nhân. Các triệu chứng thường gặp của blốc nhĩ thất thường là ngất, choáng váng, mệt, đau ngực và triệu chứng suy tim. Tuy nhiên, triệu chứng nặng nề thường gặp nhất là cơn Adams-Stokes hoặc cơn tim nhanh thất đa hình. Quyết định có đặt máy tạo nhịp hay không phụ thuộc nhiều vào có hay không triệu chứng. Sự thực là trong nhiều thập kỷ qua, chỉ định cấy máy tạo nhịp cho blốc nhĩ thất dựa trên kinh nghiệm lâm sàng nhiều hơn là dựa trên các chứng cứ lâm sàng. Các thử nghiệm lâm sàng không ngẫu nhiên gợi ý rằng tạo nhịp vĩnh viễn có thể cải thiện sống còn cho bệnh nhân blốc nhĩ thất cấp III, đặc biệt nếu có ngất [17][18]. Nói chung, chỉ định cấy máy tạo nhịp cho bệnh nhân blốc nhĩ thất trước tiên phải dựa trên có hay không blốc nhĩ thất này là vĩnh viễn. Các nguyên nhân có thể hồi phục như rối loạn điện giải, nhồi máu cơ tim cấp, một số thuốc gây ra (như digoxin, thuốc chẹn canxi loại non-dihydropyridine, chẹn bêta …), ngừng thở lúc ngủ, hạ nhiệt độ sau phẫu thuật, viêm nhiễm, cường phế vị không có chỉ định cấy máy tạo nhịp vĩnh viễn. Chỉ định cấy máy tạo nhịp vĩnh viễn cho các trường hợp bệnh lý đường dẫn truyễn nhĩ thất. Chỉ định cấy máy tạo nhịp vĩnh viễn cho các trường hợp bệnh lý đường dẫn truyễn nhĩ thất theo hướng dẫn của Trường môn Tim mạch học Hoa Kỳ/ Hội Tim mạch học Hoa Kỳ và Hội Nhịp học (ACC/AHA/HRS) năm 2008 [9] được trình bày ở bảng 2,3,4.
Lựa chọn kiểu tạo nhịp trong blốc nhĩ thất. Một vài yếu tố quan trọng nên cân nhắc khi lựa chọn kiểu tạo nhịp thích hợp cho bệnh nhân như tình trạng, mức độ hoạt động của bệnh nhân, độ bộ nhĩ thất, bệnh lý đi kèm, tần xuất và thời gian tạo nhịp. Điều này thay đổi khác nhau trên mỗi bệnh nhân. Theo điều tra toàn cầu [5] khoảng 50% bệnh nhân blốc nhĩ thất được cấy máy tạo nhịp 2 buồng. ở bệnh nhân blốc nhĩ thất hoàn toàn có nút xoang tốt, tạo nhịp 2 buồng giúp duy trì và tái lập lại đồng bộ nhĩ thất lúc nghỉ và cũng cho phép điều chỉnh tần số tăng lên khi hoạt động. Nếu chỉ định cấy máy tạo nhịp là blốc nhĩ thất thoáng qua và bệnh nhân đa phần là nhịp xoang với dẫn truyền nhĩ thất bình thường, chỉ cần tạo nhịp VVI để dự phòng có thể là thích hợp để làm hạn chế tạo nhịp. Tăng tần số tim tương ứng khi gắng sức có thể hiệu quả hơn khi ta dùng kiểu tạo nhịp VVIR hoặc DDDR. Lựa chọn kiểu tạo nhịp VVIR có vẻ là thích hợp hơn VVI cho những bệnh nhân phụ thuộc vào máy tạo nhịp và có mức độ hoạt động nhiều. Ví dụ, nếu một bệnh nhân bị tai biến mạch não sẽ ít hoạt động nhiều nên kiểu VVIR có vẻ không cần thiết mà giá thành lại đắt hơn. Mặt khác, dù kiểu có đáp ứng tần số VVIR có thể làm tần số tăng lên khi hoạt động nhưng lại không có sự đồng bộ nhĩ thất nên có thể dẫn tới suy tim. Vì thế những bệnh nhân này kiểu tạo nhịp 2 buồng có vẻ thích hợp hơn. Tuy nhiên, kiểu VVIR lại thích hợp cho những bệnh nhân không có đồng bộ nhĩ thất như rung nhĩ mạn tính hoặc những bệnh nhân liệt nhĩ (nghĩa là không có khả năng tạo nhịp nhĩ). Bất chấp lý do có vẻ có lý khi lựa chọn kiểu có đáp ứng tần số, mà thực sự trên lâm sàng cũng nhiều thày thuốc hướng đến lựa chọn kiểu đáp ứng tần số nhiều hơn, tuy nhiên có 2 thử nghiệm lâm sàng ngẫu nhiên đối chứng là thử nghiệm RAMP (Rate Modulated Pacing and Quality of Life) và thử nghiệm ADEPT (Advanced Elements of Pacing Trial) được thiết kế để đánh giá hiệu quả của kiểu đáp ứng tần số đã thất bại khi chứng minh hiệu quả của kiểu tạo nhịp này lên chất lượng cuộc sống [19]. Điều này có thể là do mất đồng bộ thất do tạo nhịp ở thất phải làm mất đi hiệu quả tiềm năng của kiểu đáp ứng tần số. Tiên lượng lâu dài của bệnh nhân cấy máy tạo nhịp do blốc nhĩ thất phụ thuộc nhiều vào tình trạng suy tim hoặc tình trạng bệnh lý mạch vành đi kèm. Trong một nghiên cứu 2021 bệnh nhân được cấy máy tạo nhịp 1 buồng thất theo dõi trong 2 năm, đã có 249 bệnh nhân tử vong trong đó có 30% do tai biến mạch não và 26% đột tử do tim [20]. Một thử nghiệm quan trọng đánh giá lựa chọn kiểu tạo nhịp ở bệnh nhân blốc nhĩ thất là thử nghiệm UKPACE (United Kingdom Pacing and Cardiovascular Events trail) [21]. Thử nghiệm UKPACE được thiết kế để so sánh tác dụng lâm sàng lâu dài của kiểu DDD so với kiểu tạo nhịp VVI và VVIR ở bệnh nhân trên 70 tuổi bị blốc nhĩ thất. Từ năm 1995 đến 1999, 2021 bệnh nhân trong đó một nửa cấy máy tạo nhịp 1 buồng (25% cấy VVI, 25% cấy VVIR) và một nửa cấy máy 2 buồng. Bệnh nhân được theo dõi trung bình 4,6 năm. Thử nghiệm đã không cho thấy sự khác biệt có ý nghĩa thống kê trên tiêu chí đánh giá chính là tỷ lệ tử vong toàn bộ giữa hai nhóm tạo nhịp 1 buồng và tạo nhịp 2 buồng. Cũng như vậy, không có sự khác biệt có ý nghĩa thông kê giữa hai nhóm trên tỷ lệ rung nhĩ, suy tim, huyết khối. Vì vậy, bệnh nhân lớn tuổi bị blốc nhĩ thất, tạo nhịp 1 buồng không làm ảnh hưởng đến tỷ lệ tử vong toàn bộ hay tiên lượng bệnh trong 5 năm theo dõi sau cấy máy tạo nhịp. Vị trí đầu điện cực tạo nhịp thất trong blốc nhĩ thất. Tạo nhịp ở vùng mỏm thất phải là cách làm truyền thống trong nhiều thập kỷ vừa qua. Tạo nhịp vùng mỏm thất phải cho phép dễ dàng tiến hành trong khi đưa lại được các thông số về tạo nhịp lâu dài ổn định. Tạo nhịp thất phải có thể dẫn tới mất đồng bộ trong thất làm đảo lộn cấu trúc cơ tim, chức năng tâm thu và tâm trương, huyết động, tưới máu động mạch vành [22]. Một nghiên cứu về hậu quả lâu dài của tạo nhịp mỏm thất phải trên 23 bệnh nhân trẻ tuổi (24 ± 3 năm) có blốc nhĩ thất hoàn toàn được cấy máy tạo nhịp ở mỏm thất phải. Sau thời gian theo dõi 10 ± 3 năm, những bệnh nhân này có hiểu hiện mất đồng bộ trong thất trái, phì đại và giãn cơ tim, khả năng gắng sức thấp hơn khi so sánh với nhóm bệnh nhân cùng tuổi bình thường [23]. Vì vậy một số vị trí đã được chọn thay thế cho mỏm thất phải như tạo nhịp với vị trí đầu điện cực ở bó his, vách liên thất, đường ra thất phải đã được nghiên cứu, nhưng đến nay hiệu quả của những vị trí này vẫn chưa rõ ràng. Tạo nhịp gần bó His có vẻ như vị trí tạo nhịp lý tưởng trên phương diện huyết động. Tuy nhiên, với kỹ thuật hiện hành việc tạo nhịp bó his còn nhiều thách thức. Chỉ có một nhóm nhỏ bệnh nhân có thể cấy được gần vào vị trí mong muốn, ngưỡng tạo nhịp cao, độ nhận cảm không tin cậy, hiệu quả tạo nhịp ít khi hằng định được thấy khi cấy vào vùng này [24]. Hơn nữa, sự phức tạp khi chọn được nhánh bó his và chúng ta không thể dự báo được khi nào bị blốc ở đầu xa bó his-Purkịne nên nó khó có thể trở thành một vị trí được lựa chọn trong tương lai. Tạo nhịp vùng vách liên thất được cho thấy là một phương pháp có thể thay thế , tuy nhiên đến nay mới chỉ có các nghiên cứu nhỏ chứng minh hiệu quả của vị trí tạo nhịp này [25][26]. Gần đây, việc tạo nhịp ở đường ra thất phải cho thấy hiệu quả rõ ràng trên thay đổi huyết động tức thì, đặc biệt ở bệnh nhân có suy tim. Tuy nhiên, thử nghiệm ROVA (RV Outflow Versus Apical pacing) [27] với việc tạo nhịp làm khoảng QRS sau tạo nhịp nhỏ hơn hẳn so với tạo nhịp vùng mỏm, nhưng đã không cho thấy kết quả tốt hơn trong cải thiện chất lượng cuộc sống, độ NYHA, khả năng gắng sức, hay phân số tống máu sau 3 tháng theo dõi. Một vài thử nghiệm khác có thời gian theo dõi trong 6 tháng cũng cho thấy kết quả tương tự [28]. Chỉ có thử nghiệm của Tse và cộng sự [29] cho thấy kết quả của 2 phương pháp này giống nhau trong 6 tháng nhưng sau 18 tháng bệnh nhân tạo nhịp vùng đường ra ít mất đồng bộ hơn và có phân số tống máu cao hơn so với tạo nhịp vùng mỏm. Đến thời điểm hiện tại, chúng ta vẫn còn thiếu các nghiên cứu đủ lớn để có thể bãi bỏ hoàn toàn việc tạo nhịp ở mỏm thất phải cho bệnh nhân blốc nhĩ thất [30]. Hiện nay có 3 nghiên cứu đang tiến hành, nghiên cứuProtect- Pace [31] so sánh vùng mỏm và vùng cao vách liên thất, thử nghiệm Optimize-RV [32] so sánh vùng mỏm và vùng giữa vách, thử nghiệm RASP [33] so sánh vùng mỏm và vách. Chúng ta sẽ chờ đợi những thử nghiệm này kết thúc trong một vài năm nữa. |

